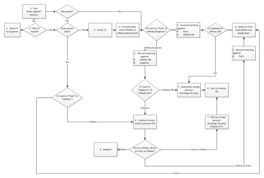
Administration Appendix E – iCapture Flow Chart and Matching Scores
Overview of iCapture process
Matching Scores
|
Type |
Field Name |
Match Type |
Score |
Maximum Allowed Score |
Score Deducted if Values differ (ignoring blanks) |
|
Name |
Forename |
Exact Match |
25 |
|
|
|
Name |
Forename |
Alternative Spelling |
15 |
|
|
|
Name |
Forename |
Sounds Like |
5 |
|
|
|
Name |
Surname |
Exact Match |
25 |
|
|
|
Name |
Surname |
Sounds Like |
5 |
|
|
|
Name |
Middle name |
Exact Match |
15 |
|
|
|
Name |
Middle name |
Sounds Like |
5 |
|
|
|
Name |
Known as |
Exact Match |
5 |
|
|
|
Telecom |
Mobile |
Exact Match |
25 |
|
|
|
|
|
Exact Match |
25 |
|
|
|
Telecom |
Other Telecom |
Exact Match |
20 |
|
|
|
Address |
Address Line 1* |
Exact Match |
10 |
|
|
|
Address |
Address Line 2* |
Exact Match |
10 |
|
|
|
Address |
Address Line 3* |
Exact Match |
10 |
|
|
|
Address |
Town |
Exact Match |
5 |
|
|
|
Address |
County |
Exact Match |
5 |
|
|
|
Address |
Country |
Exact Match |
5 |
|
|
|
Other |
Date of Birth |
Exact Match |
25 |
|
-20 |
|
Other |
Postcode |
Exact Match |
20 |
|
|
|
Other |
Nationality |
Exact Match |
3 |
|
|
|
Other |
Marital Status |
Exact Match |
1 |
|
|
|
Employment History (Per Line) |
|
|
|
60 |
|
|
Employment History |
Dates Worked |
Match on Month + Year |
15 |
|
|
|
Employment History |
Company Worked |
Exact Match |
15 |
|
|
|
Employment History |
|
Sounds Like |
5 |
|
|

If you require further assistance please contact Voyager on :
| Local | +44 (0)800 008 6262 | |
| Overseas | +44 (0)1256 845 000 | |
| Press 1 | New Business Sales | hello@voyagersoftware.com |
| Press 2 | Support | support@voyagersoftware.com |
| Press 3 | Customer Services | clientsuccess@voyagersoftware.com |
Visit our website for future events and clinics www.voyagersoftware.com
If you would like to make suggestions or have found any errors with this Help section please complete the query form here
Version 4.87
Voyager Software is a brand of Ikiru People Ltd, a subsidiary of Dillistone Group Plc. The group is a leading global provider of software and services that enable recruitment agencies and in-house recruiters to better manage their selection process and address the training needs of individuals. Across its brands – which include Voyager Software (recruitment software UK & Australia), Dillistone FileFinder executive search software, GatedTalent, the global database of the world’s leading executives, Talentis.Global – the next generation of recruitment software and also ISV.Online, provider of online pre-employment skills testing and training tools. Dillistone Group serves thousands of clients worldwide. Ikiru People Ltd: Registration Number 02043300. Registered in England & Wales.
![]() | ![]() | ![]() | ![]() |




